型號:YT-GB122025-11-24
食品安全檢測儀器設備采用10.1英寸液晶觸摸屏顯,搭配運行安卓智能操作系統,主控芯片采用ARM Cortex-A7,RK3288/4核處理器,主頻··· 熱線:133-7109-8225
掃一掃獲取產品報價單
先咨詢優惠福利,再購買,價格更便宜,更實惠。 在線咨詢 技術問題山東云唐智能科技有限公司生產的高智能食品安全檢測儀可快速檢測200多種食品安全項目,包含非食用化學物質、濫用食品添加劑、農藥殘留、獸藥殘留、重金屬、病害肉、營養強化劑、抗生素類殘留、激素類殘留、真菌毒素類殘留、化學類殘留等項目的定性定量檢測。
該高智能食品安全檢測儀為集成化食品安全快速檢測分析設備,目前已于食藥監局、衛生部門、高教院校、科研院所、農業部門、養殖場、屠宰場、食品肉產品深加工企業及檢驗檢疫部門等單位廣泛使用。
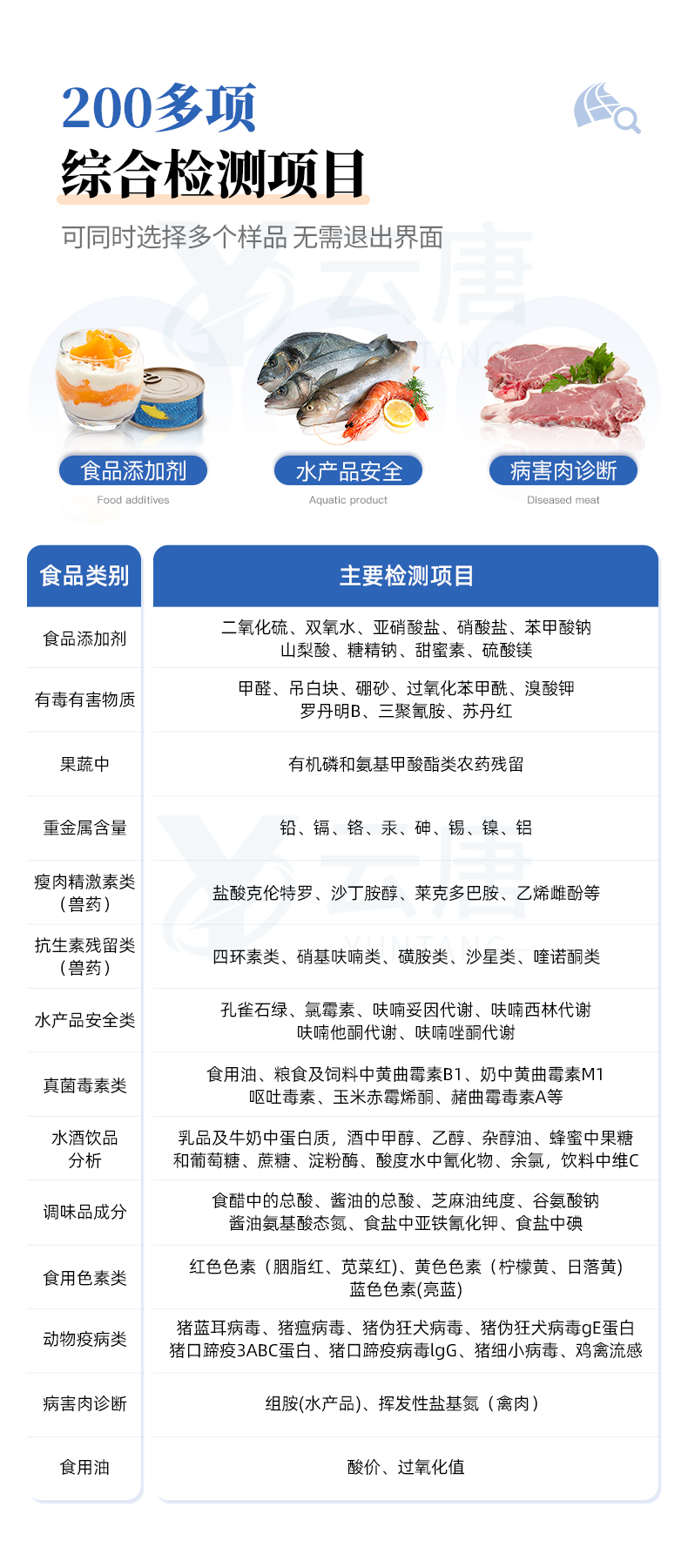
一、儀器檢測項目:
1、食品添加劑:二氧化硫、雙氧水、亞硝酸鹽、硝酸鹽、苯甲酸鈉、山梨酸鉀、糖精鈉、甜蜜素、硫酸鎂等;
2、有毒有害物質:甲醛、吊白塊、硼砂、過氧化苯甲酰、溴酸鉀、羅丹明B、三聚氰胺、蘇丹紅、工業堿、尿素、明礬等;
3、瓜果蔬菜藥殘:農藥殘留(酶抑制率法)、多菌靈、百菌清、毒死蜱、克百威、啶蟲脒、甲萘威、甲氰菊酯、異丙威、氟蟲腈、聯苯菊酯、阿維菌素、噻蟲嗪、吡蟲啉、殺螟硫磷、百草枯、無根水(豆芽)、6-芐氨基嘌呤(豆芽)等;
4、病害肉診斷:組胺、揮發性鹽基氮;
5、重金屬含量:鉛、鎘、鉻、汞、砷、錫、鎳、鋁等;
6、食用油脂檢測:過氧化值、酸價等;
7、瘦肉精激素類(獸藥):鹽酸克倫特羅、沙丁胺醇、萊克多巴胺、己烯雌酚等;
8、抗生素殘留類(獸藥):四環素類、硝基呋喃類、磺胺類、β-興奮劑類、沙星類、磺胺類、喹諾酮類,甲砜霉素,氟苯尼考,金剛烷胺、替米考星、慶大霉素、林可霉素、鏈霉素、恩諾沙星、環丙沙星、頭孢啦啶、青霉素、阿莫西林、孕酮、甲基睪酮、氟甲喹、三聚氰胺等;
9、水產品安全類:孔雀石綠、氯霉素、呋喃妥因、呋喃西林、呋喃它酮、呋喃唑酮等;
10、真菌毒素類:食用油、糧食及飼料中黃曲霉毒素B1、黃曲霉毒素總量,奶中黃曲霉毒素M1、嘔吐毒素、玉米赤霉烯酮、赭曲霉毒素A、T2毒素、伏馬毒素等;
11、水酒飲品分析:甲醇、乙醇;
12、乳品及牛奶蛋白質含量;
13、蜂蜜中:果糖和葡萄糖、蔗糖、淀粉酶、酸度等;
14、調味品成分:食醋的總酸、醬油的總酸、芝麻油純度、谷氨酸鈉、醬油氨基酸態氮、食鹽中亞鐵氰化鉀、食鹽中碘等;
15、食用色素類:紅色色素(胭脂紅、莧菜紅、莧菜紅)、黃色色素(檸檬黃、日落黃)、藍色色素(亮藍)等;
16、動物疫病類:禽流感、新城疫、牛羊口蹄疫、牛羊結核病、牛羊包蟲、牛羊布病、小反芻獸、豬藍耳病毒、豬瘟病毒、豬偽狂犬病毒、豬細小、豬圓環、犬細小病毒、犬瘟熱病毒、犬狂犬病毒等;
二、儀器主要技術性能:
1、儀器采用10.1英寸液晶觸摸屏顯,搭配運行安卓智能操作系統,主控芯片采用ARM Cortex-A7,RK3288/4核處理器,主頻1.88Ghz,運轉速度更快速,性能更強。
2、儀器功能包括:分光光度模塊、膠體金檢測模塊、新型農殘檢測模塊、數字化管理模塊、無線通訊模塊等,可以滿足同一軟件下實現所有檢測項目的檢測,并在同一窗口展示檢測結果。
3.一體化便攜式快檢設備,采用交直流兩用供電方式,可連接車載電源,配備6ah大容量充電鋰電池,可以滿足現場及流動檢測使用的需求。儀器尺寸:43×35×20cm, 主機凈重:5.1kg
3、創新檢測模式:
*①儀器采用精密旋轉比色池設計,使用光源一致,可以解決各通道間由于光源誤差帶來的檢測結果誤差問題,檢測結果更加精準,1-12通道間誤差千分之一。
*②儀器具有自動識別比色皿檢測功能,將樣品比色皿放入儀器后,儀器自動識別比色皿進行通道檢測。
4、高精光源系統:
①光源設計:四波長冷光源,每個通道均配置 410、520、590、630nm 波長光源,標配**的光路切換裝置,專利光路切換功能可實現*多64波長,并且所有檢測項目可實現所有通道同時檢測。
②光源亮度自動調節與校準。智能恒流穩壓,光強自動校準,長時間連續工作光源無溫漂現象。
*5、系統自帶數據集成模塊,設備首頁自動統計檢測數據包含:周檢測數據、月檢測數據,全部檢測總數量,均包含檢測總數,合格數,不合格數,以及相關柱形分析圖,對各項檢測數據清晰掌握,無需電腦查詢,更加快捷直觀。
*6、儀器具有任務預設模塊,可在樣品送檢前提前預設樣品名稱、檢測指標、送檢單位等信息,樣品送檢時一鍵調取保存信息,檢測更加方便快捷。
7、檢測操作智能化:
①可在同一檢測界面自動對應相關檢測通道一次性選擇1-12個樣品名稱,無須退出界面,節省操作時間。
②檢測通道可以分別打開與關閉并對檢測通道屬性和樣品信息進行編輯,例如送檢單位、人員,檢測人員等,打印時一并顯示。
8、膠體金檢測模塊:
軌道式自動傳輸掃描方式,可實時顯示金標卡實時圖像,系統自動分析并呈現出CT曲線圖,CT線自動識別,無需手動調整,完成檢測后自動退出檢測卡。
結果判定線可修改,對照值標定值可保存,斷電不丟失數據。
兼容市場上其他膠體金卡,使用耗材不受限制,極大增強用戶使用體驗。
9、儀器檢測系統擁有龐大數據庫,并且構建了完善的檢索、修訂功能。
食品庫涵蓋多種菜單庫100多種蔬菜名稱,可按需添加或刪除、編輯蔬菜名稱;
產品數據庫以及歷史檢測記錄支持一鍵檢索功能。
*10、系統打印自定義化,打印格式多樣化,產品合格證(國家標準要求),二維碼,抽樣信息、檢測信息,受檢信息、復核信息、抽樣日期、檢測日期等信息結果,可按需求自行設置打印。
11、內置限量規判程序:具有限量查詢、添加物質合規判定系統。檢測出結果后,系統自動調用系統數據庫中相關國標進行比對判定,客觀顯示判定結果是否合格,檢測對象是否允許添加該物質,若允許添加則能準確獲得食品中添加該物質的限量及添加依據的國家標準。
12、儀器具有 wifi 聯網上傳、RJ45網線連接功能,可以快速上傳數據。同步對接監管平臺,數據可局域網和互聯網數據上傳,檢測結果直接傳至食品安全監管平臺。進行區域食品安全監管及大數據分析處理與數據統計,檢測區域食品安全長短期動態,達到食品安全問題預估、預警。
13、設備支持U盤存儲,標準USB接口,免驅動安裝。檢測結果存儲容量20萬條以上,可生成Excel表格,進行一鍵拷貝,并具有登錄保護功能,可設置用戶名及密碼,規范不同人員操作權限,防止非工作人員操作,并且可以進行重新校準、鎖定、恢復出廠設置功能。儀器固件可升級,后期檢測項目可擴充。
手機: 133-7109-8225
地址:山東省濰坊高新區新城街道玉清社區光電產業加速器 (一期)
Copyright @ 2019-2022 山東云唐智能科技有限公司 All Rights Reserved. 版權所有 ATP熒光檢測儀 微生物檢測儀 細菌檢測儀源頭廠家
友情鏈接